Protect Yourself From Porn
Pornography is a hot topic right now. You may have heard various statistics about how common porn is or that various governments have declared porn a modern-day health crisis. Should you be concerned enough to take steps to protect yourself from porn?
Table of Contents
- Why you should protect yourself from porn — the porn stats
- Rate your level of porn use
- 4 basic levels of porn use & appropriate ways to protect yourself from porn
Why you should protect yourself from porn - the porn stats
Data from the best and most recent research suggests that this concern about pornography is not unfounded. Consider these statistics. According to a recent national sample of adults in the United States:
- One in three men in committed relationships still reports watching porn weekly.
- Almost one in five men under 30 reported watching porn daily.
- Over half of women between 18-30 report watching porn monthly.
- Almost one in five men report watching extreme or violent porn weekly.
Now you might ask yourself, how does this impact you? Regardless of whether you find yourself reflected in these statistics, the short story is that viewing pornography has been found to be a risky behavior associated with various mental health and relationship problems.
However, fighting against porn can look different depending on your personal history of watching porn. Sometimes it can be hard to find good resources or know what help you might need. After all, everyone’s personal experience and exposure to porn are different.
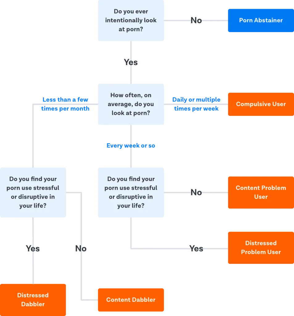
Rate your level of porn use
That’s what this short tool is meant to help you with. Using the Decision Tree guide below, we’ll help you know how porn influences your life and what you can do to help make sure porn doesn’t have a harmful effect on you or your relationships. Use the Decision Tree below by answering each question, and then follow the path until you come to a bolded Porn Type. Once you have a determined your level of porn use, find that type below, and learn how porn might be influencing you — and what you can do about it.

4 basic levels of porn use & appropriate ways to protect yourself from porn
1. Porn abstainer
If you’ve managed to live your life and avoid porn (or mostly avoid porn), congratulations! You’re part of a dwindling portion of the population. Porn is everywhere, and avoiding it in today’s world often means you’ve been taking intentional steps to keep porn out of your life.
Many people in this group have one common question. Do a few unintentional (or even intended) porn viewing sessions have a drastic negative effect on me or my life? The good news is that research suggests that porn is most problematic when it becomes a pattern of behavior. If you have accidentally seen porn a few times or even experimented a time or two with watching porn, it likely has had little to no impact on your life.
Why protection from porn still matters to you

So, does that mean porn is irrelevant to you? No! Porn is still affecting your friends, family members, and maybe your spouse! Even Porn Abstainers need to be actively involved in the fight against porn. Here are some things you might consider doing:
- Become active in your community by raising awareness about the dangers of pornography.
- Find online resources such as those found at pornlies.com, and find ways to spread the word in your local neighborhood, church congregation, or even your family.
- Consider volunteering or getting active in local or national organizations that fight against pornography.
- Educate yourself about pornography and its influence.
- Be open and active. Protect yourself from porn. Protect your family members, too!
- Teach your children about the dangers of porn, and make goals in your family to create a family of abstainers!
2. Dabblers
Dabblers are porn users who often do not have a consistent use pattern. They may find themselves watching porn for a time, then stop for weeks, months, or even years. It ebbs and flows throughout their life. Dabblers are also often the most likely porn users to be watching porn with a romantic partner. For many women in this group, this may be the only time they watch porn.
Research suggests that Dabblers avoid the most harmful effects of porn but are often influenced by porn in negative ways they don’t understand or see. Because the impact of porn can be sometimes subtle, many Dabblers think porn is a harmless activity or may even enhance their intimacy in relationships.
Research tells a different story. Any regular porn exposure has the potential to influence in harmful ways what experts call sexual scripts. These scripts are your expectations about sexual intimacy and your romantic partners. To put it simply, porn lies to you about what natural and healthy intimacy look like. Watching porn, even infrequently, often shapes how we think and approach sexual intimacy in ways that make such intimacy less likely to be happy or stable.
Consider that researchers have found that even moderate porn use has been associated with an erosion of relationship stability and an increased likelihood of accepting some of the unhealthy lies shown in porn.
On a ten-point scale where 10 is the healthy and happiest relationship, you can enjoy, Dabblers often find themselves stuck in the 6-7 range. They may be happy and stable but are missing out on the true potential of their relationships. Remember, porn is a risky behavior at any level!
What you should do if you find yourself in the Dabbler category depends on whether you find this use distressing. Experts have noted that whether a porn user believes their porn use is distressing or stressful can impact what resources may be best for them. That’s why you were labeled as either a Content or Distressed Dabbler. If you found yourself in the Content or Distressed Dabbler category, keep reading to find your next step forward.
**Content Dabblers
**If you are a Content Dabbler, the best thing you can do is become educated about the harms porn may be inflicting on you. Remember, these harms are likely subtle and easily unnoticed unless you know what to look for. For example, while it may seem like a harmless activity, research has shown that porn viewing with any frequency increases the likelihood of unhealthy romantic relationships.
”…By turning away from porn now, you can usually reverse these harmful effects in a short period of time.”
Distressed Dabbler
You have two jobs if you find yourself in the Distressed Dabbler category. First, reduce your stress, and then get educated! Distressed Dabblers (who are more likely to be religious) often fear that their porn use is wildly out of control or will cause massive damage to their life they will never recover from.
There is good news! While your porn use is likely having a negative effect on your life, that effect is probably not as massive as you think. In fact, by turning away from porn now, you can usually reverse these harmful effects in a short period of time. Here are some recommendations:
- If you are religious, seek the guidance and counsel of a religious leader. See if your local church has any resources that may be helpful to you.
- Focus on finding ways to break the habit of porn. For Dabblers, this often means changing your daily routines in small ways. For example, think about when you’re the most likely to watch porn and change your habits around this time. Perhaps that means leaving your phone charging in another room at night!
- Find an accountability partner who can check in with you about your porn use. This will give you extra motivation to protect yourself from porn!

3. Problem Users
Problem Content Users
While not as common as Content Dabblers, many Problem Users still fail to see the big deal with regular porn viewing. After all, high-frequency viewing, especially among men, can feel normal. It can feel like everyone is doing it. So if everyone is doing it and seems fine, how could it be that big of a problem?
Often this mentality occurs because, while porn may be contributing to lower mental health and other personal struggles, Problem Content Users may not be connecting the dots between these feelings or frustrations and their porn use.
Have you ever felt like life is overwhelming or had a consistent pattern of negative thoughts toward yourself or others? Have you felt like life is slowly getting more and more stressful? If so, have you ever considered that your regular porn use might be contributing to these feelings? Experts note that the fantasy world created by porn can lead to frustrations with one’s own life, one’s own body, and one’s own relationships.
If you are a Problem User, here are a few recommendations for you:
- First, like Content Dabblers, educate yourself on the dangers of porn.
- Find groups, online or in-person, where you can learn and hear from others who have struggled with porn. It can be incredibly enlightening to hear from people who have struggled with compulsive use and porn addiction. Remember, you could be just a step or two away from this life — if you continue to view porn constantly. So listen to these stories, and think about if porn is worth the risk of your life spiraling downward if you get stuck in this pattern.
- Consider utilizing an accountability software on your phone to filter out porn, giving yourself a barrier to accessing porn easily.
Distressed Problem Users
For Distressed Users, the stress and anxiety tied to pornography use can be highly upsetting. You’ve likely seen how porn can take over your life for hours at a time and found yourself getting distracted or nervous at work or with your family as thoughts of porn invade your mind. The stress from this use may have long-term adverse effects on how you view yourself and your hope for a happy future. Lift your head! There is hope, and there are things you can do today to start charting a different course.
The road to recovery here is very similar to that for Problem Content Users:
- Find groups, online or in-person, where you can learn and hear from others who have struggled with porn. It can be incredibly enlightening to hear from people who have struggled with compulsive use or porn addiction. Remember, you could be just a step or two away from this life. So listen to these stories, and think if porn is worth the risk of your life spiraling downward if you get stuck in this pattern.
- Consider utilizing an accountability software on your phone to filter out porn, giving yourself a barrier to accessing porn easily.
In addition to this advice, if you are experiencing stress, anxiety, or having trouble concentrating or sleeping due to your porn use, we highly recommend you consider seeking a mental health professional to talk with about your porn use.
Many therapists are now trained in helping people both reduce their stress-related porn use and the negative feelings that accompany this use. Getting the help you need can be life-changing for the better.

4. Compulsive Users
Research suggests that almost 1 in 10 people who report viewing porn fall into this category. Compulsive Users often struggle to stop their use because their brain has developed a dependence on the rewarding feelings they get from viewing (and often masturbating) porn.
Individuals in this group are the most prone to negative mental health challenges, like depression and lower life satisfaction, and difficulties in their committed relationships.
Porn shows fake intimacy and makes it hard to develop lasting and healthy bonds with others. In addition, Compulsive Users often hide their porn from their loved ones, which creates even more shame and anxiety. Compulsive Users also report lower relationship and sexual satisfaction and have an increased risk of divorce.
Due to the amount of violent content they view in porn, Compulsive Users are also at a high risk of developing aggressive views and behaviors toward others. In short, Compulsive Users are experiencing or at risk for the very worst porn has to offer.
It’s time to take your life back and break free from the chains of porn in your life. It’s time to live a healthier and happier life!
What to do to get your live back and protect yourself from porn:
- Consider seeking out mental health professionals in your area to help you reduce the compulsion to view porn.
- Consider a 12-step or local community program to put you in touch with other people who are also struggling with porn. Many local churches and congregations may have such programs.
- Immediately seek out accountability software to increase your accountability for how you use your time online.
- Find a friend, romantic partner, or family member with whom you can be open and honest. Don’t let porn shame you into secrecy. Instead, keep an open and honest relationship about your porn use with this person.